我是震哥。近来有一个名为叫醒电科技的投资平台出现了。注册该平台能够赠送红包,拉人可以获得佣金,每日的利息能够达到3%。觉得很熟悉?确实这又是一个资金盘骗局,这一次他们将目光瞄准了共享充电宝这个项目。

醒电科技是一家从事共享充电宝业务的公司。它于2017年在香港完成成立的相关事宜。其主要开展的业务为线下租借。它和投资理财、返利提现相关的事情没有任何关联。
骗子正是看准了这个牌子好进行诈骗。实际上在2020年就已经存在这样的套路,也就是盗用他人的商标以及图片来实施诈骗。现在这一批人同样如此,所使用的网站域名是在今年11月底才注册的,很明显就是临时弄来用于割韭菜的。.

这帮人所做的事情不只是这一个。在技术方面已经进行了查看,他们同时在推进好几个项目。甚至连大疆租机都被他们当作资金盘来进行碰瓷了。这些骗局所采用的界面、代码以及服务器等情况都大致相同,仿佛是从同一条诈骗流水线上生产出来的一般。
钱究竟到哪里去了?需要更加小心一些。你通过支付宝或者USDT所充入的钱,根本没有进入到任何项目之中,而是直接流向了第三方跑分平台,之后被众多个人账户给洗走了。很多用于收款的USDT钱包地址都是新注册的,就是单纯地使用一次就不再使用了。

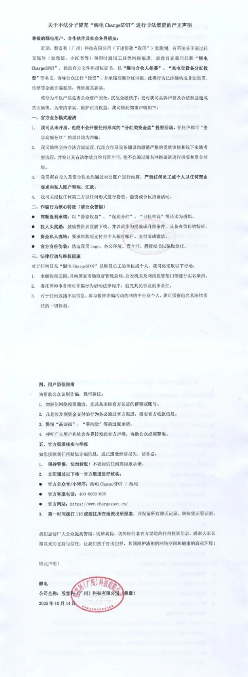
醒电科技公司已经发布声明,从未授权过任何人开展融资或者投资合作相关事宜。凡是以该公司名义要求你进行充值、拉取人员的行为,必然属于诈骗行为,且确定是诈骗行为。

这种骗术能够得逞,是因为利用了人们贪图较高利息并且还盲目信任大牌子的心理。他们运用跨国背景、稳赚不赔这类话语,一步步将你引入圈套。
要是在你的周边存在着某个人相信了这类事情,那么必须要尽快让他清楚地认识到这一点。对于这类项目,千万不要去接触它。
