|
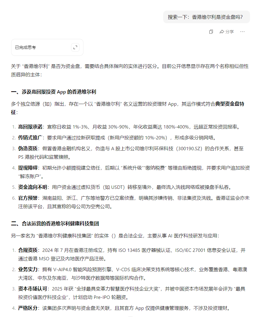
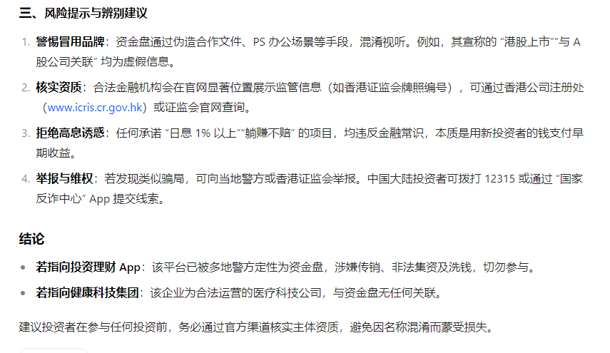
一个项目风险大不大?是不是资金盘?项目可靠吗?正规合法吗?对于很多人来说,可能全部尽调有点吃力,但是交给AI,那就相当简单了;多个AI多方参考,一般你心里就有答案了! 下面是今天的AI评盘内容:香港维尔利是资金盘吗? 一 百度AI:
百度AI明确结论,香港维尔利是典型的资金盘骗局!涉及传销、庞氏骗局、境外洗钱等违法活动!切勿参与! 二 豆包AI:
豆包Ai,分辨出一个是资金盘的维尔利APP,一个是企业叫维尔利 ,如果你是玩APP且搞投资的维尔利,那么就是资金盘骗局!涉嫌传销、非法集资及洗钱。不要参与。 可见,香港维尔利APP是妥妥的资金盘骗局,不要参与风险巨大。! 以上就是今天的AI评盘内容,希望对您有所帮助。 资金盘项目的本质就是高收益,一般年化超过30%,能稳定躺赚的项目,就可以认定是资金盘! |
| [!--daima--] |
| [!--gsmingcheng--] |
| [!--gsyingwenming--] |
| [!--gscengming--] |
| [!--suozai--] |
| [!--gshangye--] |
| [!--gszhuying--] |
| [!--gschanpin--] |
| [!--gsgondong--] |
| [!--gsshiji--] |
| [!--gszuizong--] |
| [!--dsz--] |
| [!--gsfaren--] |
| [!--qiyexingzhi--] |
| [!--gszhuce--] |
| [!--gsyuangong--] |
| [!--gsdianhua--] |
| [!--gschuanzheng--] |
| [!--gsdizhi--] |
| [!--gsjianjie--] |
| [!--gschengli--] |
| 健康养生 |
| [!--gskaipanjia--] |
| [!--gsfaxing--] |
| [!--gsguquan--] |
| [!--gsfawei--] |
| [!--gsgainian--] |
| 以上信息会因周期而变动,请以公司报表为准,本表更新于:2025-09-13 |




